手机版
|
欢迎光临招生培训网!
0
保存到桌面
|
机构注册
|
登记需求
|
发布课程
总站
切换城市
课程
机构
新闻
搜索
13921100677
首页
英语
小语种
财会金融
电脑
文艺体育
职业资格
企业管理
就业技能
学历教育
课程需求
新闻资讯
学校
当前位置:
招生培训网
>
网站新闻
>
成考资讯
>
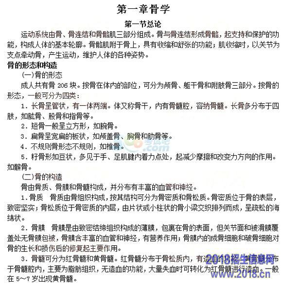
2015年成人高考《医学综合》第一部分第一章考点
2015年成人高考《医学综合》第一部分第一章考点
发布时间:2015-09-29 14:48:47 来源:2018招生信息网 浏览:
【
大
】【
中
】【
小
】
2015年成人高考《医学综合》第一部分第一章考点
1
2
3
4
下一页
责任编辑:
加入收藏
打印本页
关闭窗口
返回顶部
相关文章:
大连工业大学艺术与信息工程学院2016高考录取查询系统
成考高考5大题型通用解法
谁说没捷径?巧背英语单词方法汇总
成人高考应试9大技巧
成人高考报考技巧和应考方法
山东2016年成人高考网上报名入口
考生应该如何选择报考成考还是自考
广西2016成人高考资格条件新规定
相关评论
我来说两句