手机版
|
欢迎光临招生培训网!
0
保存到桌面
|
机构注册
|
登记需求
|
发布课程
总站
切换城市
课程
机构
新闻
搜索
13921100677
首页
英语
小语种
财会金融
电脑
文艺体育
职业资格
企业管理
就业技能
学历教育
课程需求
新闻资讯
学校
当前位置:
招生培训网
>
网站新闻
>
自考资讯
>
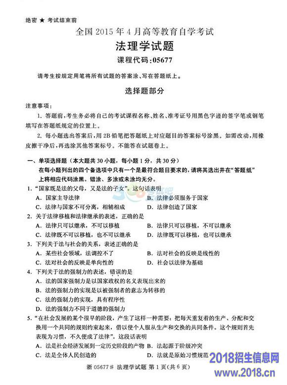
全国2015年4月自学考试《法理学》真题
全国2015年4月自学考试《法理学》真题
发布时间:2015-10-07 19:19:01 来源:2018招生信息网 浏览:
【
大
】【
中
】【
小
】
全国2015年4月自学考试《法理学》真题
1
2
3
4
5
6
下一页
责任编辑:
加入收藏
打印本页
关闭窗口
返回顶部
相关文章:
上海2016年4月自考成绩查询系统
山东2016年4月自考成绩查询通道
天津2016年10月自考报名入口
广东2016年4月自考成绩查询入口
新疆2016年4月自学考试成绩查询入口
新疆2016年4月教育学、心理学考试成绩查询通道
如何办理新疆自学考试电子转考
陕西2016年4月自考成绩查询入口
相关评论
我来说两句