手机版
|
欢迎光临招生培训网!
0
保存到桌面
|
机构注册
|
登记需求
|
发布课程
总站
切换城市
课程
机构
新闻
搜索
13921100677
首页
英语
小语种
财会金融
电脑
文艺体育
职业资格
企业管理
就业技能
学历教育
课程需求
新闻资讯
学校
当前位置:
招生培训网
>
网站新闻
>
中考资讯
>
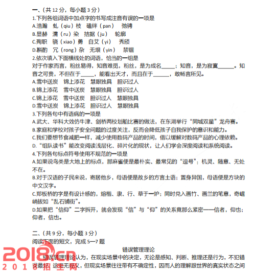
2016年武汉中考语文试题及答案
2016年武汉中考语文试题及答案
发布时间:2016-06-21 13:50:27 来源:2018招生信息网 浏览:
【
大
】【
中
】【
小
】
2016年武汉中考语文试题及答案
2016年武汉市中考语文试卷及答案下载 2016武汉中考语文试卷word 武汉中考语文试题答案清晰图片版
1
2
3
4
5
下一页
责任编辑:
加入收藏
打印本页
关闭窗口
返回顶部
相关文章:
2016乐山中考成绩查询入口(乐山市招生考试网)
开化县2016年高中录取结果和录取分数线查询
2016年南京中考政治试题及答案
2016年巴中中考理综试题及答案
2016年巴中中考文综试题及答案
2016年淮安中考语文试题及答案
2016年湘潭中考化学试题及答案
2016年扬州中考化学试题及答案
相关评论
我来说两句