2015山东高考志愿填报时间表(详细版)
2015山东高考志愿填报时间表(详细版)
2015山东高考填报志愿详细进程时间表出炉
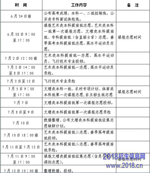
今年山东省高考志愿填报仍将分7次,但第一次填报志愿时间比往年提前一天:从6月29日提前到6月28日。同时,今年的军校国防生招生工作意见首次对军检程序进行了调整,将军检由往年的填报志愿前调整到填报志愿后,志愿填报提前到本科一批以前,实现了真正意义的”提前批”。军校和国防生招生都在提前批,过一本线考生可报考执行一、二类划线的军校,也可报考执行一类划线的招收国防生的高校或专业。
6月28日:艺术类本科提前批,艺术类本科一批第一次填报志愿,高水平运动员志愿,文理类本科提前批,专科提前批(含直招士官)志愿,春季高考本科提前批志愿。
7月5日:文理类本科一批,体育类本科第一次填报志愿,农村专项计划志愿,自主招生批志愿
7月11日:文理类提前批征集志愿(含是否服从调剂志愿)。
7月21日:文理类本科一批,农村专项计划征集志愿(含是否服从调剂志愿),艺术类本科一批,体育类本科批第一次征集志愿,文理类本科二批,春季高考本科第一次填报志愿。
7月31日:文理类本科二批,春季高考本科第一次征集志愿,艺术类本科一批,体育类本科批第二次征集志愿(含是否服从调剂志愿)。
8月4日:文理类本科二批,春季高考本科第二次征集志愿(含是否服从调剂志愿),文理类专科(高职)批第一次填报志愿,春季高考,艺术类,体育类专科(高职)批第一次填报志愿。
8月13日:文理类专科(高职)批征集志愿春季高考,艺术类,体育类专科(高职)批征集志愿(含是否服从调剂志愿)。
特别注意的是文理类本科提前批、本科一批、自主招生批志愿,本科二批第一次填报志愿及第一次征集志愿,仅限于达到本科一批及第一次确定的本科二批控制分数线的考生填报,本科二批第二次征集志愿时,第一次确定的本科二批录取控制线下20分之内的考生均可填报。
即今年本科二批录取控制分数线为:文科510分,理科490分。也就是文科490分以上,理科470分以上有机会报考二本第二次征集志愿!
提示:更多山东高校信息 各大学录取分数线、投档线、录取结果查询信息请关注2018招生信息网高考频道。

