2015年12月山东学业水平考试报名网址
2015年12月山东学业水平考试报名网址
关于做好2015年12月全省普通高中学业水平考试报名等工作的通知
鲁招考〔2015〕90号
各市招生(考试)办公室(院、中心):
2015年12月全省普通高中学业水平考试将于12月11日—16日进行。为做好考试报名工作,现将有关事项通知如下:
一、时间安排
(一)各科目考试时间
本次普通高中学业水平考试10个科目全部开考。各科目考试具体时间安排如下:
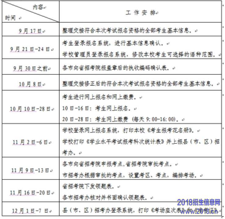
(二)报名工作流程
二、报名与缴费
(一)报考资格
2013级考生以及未获得高中毕业证的2011级和2012级考生可报考全部科目。2014级考生只能报考语文、数学、外语3个科目。
本次考试允许社会人员报考。社会人员在报名前,须首先取得考籍信息。考籍信息通过登录山东省基础教育管理信息化平台(http://www.sdbe.gov.cn)注册获取,该平台会在9月17日-24日开放。注册完成后,须本人持户口本、身份证等有效证件,到户籍所在县(市、区)教育行政部门考籍管理机构进行现场审核确认。未审核确认的人员,不具有考籍,不能进行网上报名和考试。
所有考生的考籍号、姓名、身份证号、照片等考籍信息均来自山东省基础教育管理信息化平台。没有取得考籍及考籍中无照片、无身份证号等信息不全的学生不能参加考试。
(二)信息核对
报名开始前,考生须登录山东省教育招生考试院网上报名系统进行考籍基本信息的核对。操作路径如下:登录山东省教育招生考试院网站(http://www.sdzk.cn),进入“网上报名”栏目,打开“山东省普通高中学业水平考试网上报名系统”链接,点击“考生入口”按钮,输入学籍号和身份证号,进入系统,点击“信息核对”链接,开始信息核对。考生须对考籍号、姓名、性别、身份证号、照片信息等逐一进行认真核对。如果输入考籍号和身份证号后,提示信息有误无法登入系统或者核对发现考籍信息中存在错误,考生必须联系所在学校在山东省基础教育管理信息化平台进行核查或修改。
(三)网上报名
考试实行网上报名。报名过程分为登录、修改密码、选择考试科目等环节。
网上报名开始后,考生登录山东省教育招生考试院网站(http://www.sdzk.cn),进入“网上报名”栏目,打开“山东省普通高中学业水平考试网上报名系统”链接,点击“考生入口”按钮,输入考籍号(即学籍号)、身份证号和密码(首次登录默认密码为身份证号后6位),进入系统,点击“网上报名”链接,开始网上报名。首次登录时务必修改默认密码,修改成功后,考生可以选择报考科目。报名结束前,考生对报考科目进行修改。报名截止后,考生不能自行修改报考科目信息。对于错过报名时间或者需要修改报考科目但尚未缴费的考生,可在缴费系统开通后,由学校管理员进行报考或修改。缴费截止后不允许再修改报考信息。
(四)网上缴费
考试实行网上缴费。考生应在规定时间内登录网上报名系统,点击“考试费用支付”缴纳报名考试费,缴费成功即完成网上报名工作。未成功缴纳考试费的考生,视为自动放弃,不能参加本次考试。
报名考试费标准执行《山东省物价局山东省财政厅关于普通高中学业水平考试收费标准的复函》(鲁价费函〔2012〕108号)规定,即每科次16元。
三、其他事项
(一)做好考试报名的组织工作。各市招生考试机构应将本通知精神及时传达给各县(市、区)相关部门和普通高中学校,认真做好报名准备和组织实施工作,确保考试报名工作顺利进行。务必要求各学校将本次考试各项工作安排传达到所有符合报考条件的考生,尤其要做好考生考籍信息校正、完善和勘误工作,做到不漏报、不误报。
(二)严肃考风考纪。要建立良好的考试环境与氛围,维护考试公平、维持考试秩序、保证考试质量,不断提高防范意识,完善监管手段。对伪造报名信息、考试舞弊等违纪行为,将严格按照国家和省有关规定给予全省通报及严肃处理。考生存在违纪行为的,将记录在其个人诚信档案。
(三)关于外语听力考试的说明。鉴于自2015年起全省夏季高考外语(含听力)科目使用全国试卷,此次及以后普通高中学业水平考试不再单独提供外语听力成绩。本次考试不再接受往届毕业生或社会其他考生单为获取外语听力成绩而参加的学业水平考试报名。听力残疾学生外语听力免试工作按照《关于听力残疾学生参加普通高中学业水平考试免外语听力考试的通知》(鲁教基函〔2012〕51号)规定执行。由考生个人提出申请,各市招生考试机构进行资格审查后,以市为单位加盖市教育局公章,于10月14日前将本次所有具备外语听力考试免试资格的考生名单及相关证明材料邮寄至山东省普通高中学业水平考试指导委员会办公室(地址:山东省济南市历下区文化西路29号山东省教育厅基础教育处,邮编:250011)。
附件:1.山东省2015年12月普通高中学业水平考试笔试科目考点申报表
2.山东省2015年12月普通高中学业水平考试信息技术科目考点申报表
3.山东省2015年12月普通高中学业水平考试外语听力免试学生名单
山东省教育招生考试院
2015年9月14日

